
0 引言
继酒泉、西昌和太原发射场后,我国正在海南省文昌市建设第4 个航天发射中心,即海南发射场。文昌纬度低、靠近赤道,在此发射航天器可最大限度地利用地球自转离心力提高火箭的运载能力(对于地球同步卫星)和延长卫星在轨寿命。此外,海南发射场将成为我国新一代大型运载火箭的主要发射基地,火箭尺寸的大小不受铁轨的限制,可以通过水路运至海南。因此,海南发射场是保障我国航天可持续发展战略的重要里程碑,建成后,将主要承担地球同步轨道卫星、大质量极轨卫星、大吨位空间站和深空探测卫星等航天器的发射任务。
在具备上述优势的同时,海南发射场也给中国航天带来了一个陌生的课题,即航天器在海运、储存、综合测试和发射准备期间的腐蚀问题。
1 腐蚀风险分析
1.1 文昌是我国少有的严酷大气腐蚀性地区
文昌在气候类型上属于热带季风岛屿型气候,具有高温、高湿、多雷暴、强降水、有热带气旋登陆和高盐雾等气候特点。该地区环境是典型的热带海洋大气环境:年平均气温24.1 °C;大气年平均相对湿度>86%,远高于GB/T 19292.1《金属和合金的腐蚀 大气腐蚀性分类》规定的最高湿度τ5 等级;大气中的盐雾含量很高,氯离子的质量浓度在0.01~0.05 mg/m3 之间,氯离子的沉降速率在0.0006~0.0137 mg/(cm2·d)之间。而我国的酒泉、西昌和太原发射场都属于内陆发射场大气环境,大气的腐蚀性很弱,不存在像海南发射场那样严酷的腐蚀环境及潜在的腐蚀失效问题。海南发射场与内陆发射场的大气环境和腐蚀等级见表1。

1.2 沿海发射场热带海洋大气环境及其效应
1)高温与太阳辐射
热带海洋大气环境的高温环境会使电子设备的工作状态、工作点发生变化,技术性能指标下降,可靠性降低,工作寿命缩短;对运载火箭和航天器的推进剂储运、加注不利。强太阳辐射会使暴露在自然环境的设施和设备加速老化、变质,令表面涂层开裂、脱落,使某些塑料物质变形、破损,缩短其使用寿命。
2)空气湿度
当相对湿度大于80%时,易使绝缘材料受潮而导致产品电气绝缘性能下降,甚至漏电或短路;高湿对运载火箭推进系统、阀门等需要保持干燥部位不利;高湿促使霉菌孢子发芽生长,使金属及其他材料部件腐蚀,当湿度超过金属的临界腐蚀湿度时,腐蚀速度将成倍增长。总之,高湿环境对发射场、运载火箭、航天器的光学仪器、设备以及太阳电池的工作有较多不利影响。
3)风与热带气旋
地面大风使火箭发射前的地面载荷加大,对火箭地面测试和平稳、安全起飞不利;超过火箭设计载荷的地面风将导致火箭不能正常瞄准、点火发射;地面大风使发射场建筑物、构筑物载荷加大,对结构稳定、安全不利。热带气旋则由于其生成快、移动速度快、风速高、破坏力强,因而对发射场和运载火箭、航天器的影响和危害更大。
4)降水
火箭转运、发射时暴露在自然环境中,降水将导致系统绝缘下降、漏电甚至短路,影响火箭、航天器的正常测试、加注、发射。降水会直接接触发射场地面设施或室外设备,也可能进入发射场地面设施内部,对设施、设备的工作状态、性能产生影响。长时间或大量降水会使环境湿度上升,对发射场地面设备设施、运载火箭、航天器产生腐蚀,影响设备可靠性与工作寿命。
5)雷暴
发射场地面设备设施、运载火箭和航天器如直接受到电闪雷击,轻者会损坏,重者则严重损毁;加注推进剂后的火箭、航天器,以及推进剂生产、储存、运输、加注设备可能会因遭受雷击而起火爆炸,从而导致发射任务失败。
雷击电磁脉冲和雷电感应会对处于其影响范围的火箭、航天器、测试发射设备产生影响,使某些电子仪器设备性能参数发生改变或失效,甚至是绝缘击穿,引燃或引爆外泄可燃推进剂、气体等。
6)海潮与海浪
海潮与海浪在与海风的综合作用下,会使沿海区域盐雾浓度大大增高,影响运载火箭、航天器海上运输安全,影响运输船在港口的停泊、进出和装卸载。此外,还会对近海、低海拔的发射场设施安全构成威胁。
7)盐雾
空气含盐(盐雾)后:一是产生导电性,会使长期处于盐雾作用区域的电子设备、仪器、电缆等绝缘性能下降、工作可靠性降低,甚至导致漏电、短路;二是具有腐蚀性,尤其对金属物质的腐蚀最为严重。盐雾对金属的腐蚀是以电化学方式进行的,腐蚀机理基于原电池腐蚀。
盐雾腐蚀是热带海洋大气环境的重要特征。腐蚀的结果使地面设备、设施性能变差,可靠性降低,工作寿命缩短,维护成本增加。
1.3 NASA 肯尼迪航天中心的航天器腐蚀案例分析
对于海南发射场严酷的大气腐蚀环境是否会造成航天器的腐蚀,我国尚无实操经验,但发生在NASA 肯尼迪航天中心(KFC)的航天器腐蚀案例或许可以带给我们一些启示。KFC 位于美国东部佛罗里达州东海岸的梅里特岛,濒临大西洋,靠近赤道,是美国地球同步轨道卫星、航天飞机、“阿波罗”飞船、“天空实验室”及各类行星际探测器的主要发射场。无论是地理位置、气候条件还是发射任务,KFC 都与我国海南发射场极为相似。前期调研发现,KFC 的海洋大气环境给航天发射活动带来了严重的腐蚀问题。

1989 年,在航天飞机发射前的综合测试中发现,航天飞机的一个“安全与保险解除装置”(safetyand arming device,S&A)在通电后无法驱动和切换至保险解除位置(见图1)。该装置在船运至KFC 之前的电校验测试合格。分析表明,海运及至KFC 后的综合测试期间,由于KFC 大气中高浓度的盐雾,S&A 装置的1U50664-03 轴承发生了明显的腐蚀,降低了轴承的抗摩擦磨损性能,由此导致了装置失效。最后,1U50664-03 和1U50664-04两个非不锈钢材质的轴承都被替换为不锈钢材质的轴承。
1993 年,NASA 针对航天飞机轨道器的腐蚀问题专门成立了“轨道器项目腐蚀控制评估委员会”,对航天飞机轨道器在12 年间的腐蚀历史进行了调查。调查发现:轨道器的腐蚀主要发生在发射任务期间航天飞机停留的运载装配间和发射台,在轨道器在发射台停留的近1 个月时间,来自大西洋的高浓度盐雾、高湿的大气给轨道器造成了严重的腐蚀问题;轨道器的腐蚀区域共有926 个,正式详细记录的腐蚀问题有26 个,包括与机械分系统相关的腐蚀问题13 个,与主、次结构相关的腐蚀问题13 个,其中12 个是由发射场大气中的高浓度盐雾导致的。
调研发现,海洋大气对KFC 的航天器的腐蚀影响范围主要有:
1)结构与材料类。航天器的各类金属结构和材料;密封件和密封材料;绝缘材料;各种涂层和镀层等。
2)电子设备类。航天器的各类电子仪器、设备、电力与信号电线、电缆及连接器、接插件等。
3)光学设备类。航天器的光学敏感器、光学相机、光能电池等。
4)机械电气设备类。航天器的各类机械电气设备。
5)推进剂与火工品类。星上发动机火药启动器、电爆管、电爆阀。
1.4 海南发射场航天产品腐蚀风险分析
海南发射场是我国少有的严酷大气腐蚀性地区,其大气腐蚀性显著高于我国酒泉、西昌和太原发射场,甚至高于KFC。
从1.3 节腐蚀案例来看,虽然NASA 在材料和工艺的选用和产品保证中有严格的腐蚀控制要求,但海运和沿海发射场带来的航天产品腐蚀问题仍时有发生;所以将来在海南发射场发射的航天器,在海上运输和发射场的储存、综合测试、发射准备期间,材料、元器件、零部件甚至组件发生腐蚀的风险是存在的。腐蚀的发生虽然不足以引起航天器结构强度的降低,但腐蚀对航天器的危害是巨大的,主要体现在:
1)腐蚀产物是一种隐性的多余物,且成分较为复杂,往往是金属、氧化物和盐的混合物。其中的金属多余物易导致航天器元器件(如电连接器、继电器等)发生短路、击穿、绝缘不良等致命失效;非金属多余物易则导致航天器元器件、零部件发生阻塞、触点不通或接触电阻过大等失效。
2)腐蚀会导致航天产品表面的光学、电、热控和磁性能等退化。
3)腐蚀危害具有延时性。虽然腐蚀主要发生在海运和发射场的储存、综合测试、发射准备等地面阶段,但腐蚀的危害性会延伸至航天器的在轨运行阶段。
此外,我国现行的航天器包装技术要求主要适用于以往内陆发射场的公路、铁路、飞机运输及测试、发射过程,包装箱、星(船)衣是否能够满足海运和文昌发射中心高腐蚀性大气的防护需求是未知的。
2 国外应对腐蚀风险的策略
为避免和降低海运和沿海发射场海洋大气环境对航天产品的腐蚀风险,NASA 和ESA 制定了多项应对措施,主要包括:
1)颁布各类技术标准,针对航天器的设备、组件、元器件、材料和工艺推行以盐雾和湿热试验为主的环境适应性评价和保证工作
NASA/TP-1999-209263《Multilayer InsulationMaterial Guidelines》(多层隔热材料指南)指出:多数发射场都建在沿海,虽然多数航天器在运至发射塔和安装至运载火箭的过程中都是在净室或环境密封舱内操作,并且在发射塔期间还处于有恒温恒湿空调保障的隔离间内,但盐雾等海洋性大气依然能够通过空调与航天器接触,因此,在多层隔热材料的设计中,要考虑材料在盐雾等海洋大气环境下的腐蚀问题,进行有关盐雾试验评价。盐雾试验要求按照美国材料与试验学会标准ASTM B117《Standard practice for operating salt spray (fog)apparatus》(盐雾试验设备标准操作规程)的规定进行。表2 给出了NASA、ESA 要求使用盐雾和湿热试验进行环境适应性评价的主要技术标准。

2)航天器与沿海运输、装卸的兼容性设计与防护
在NASA 航天器设计准则SP-8000《NASASpace Vehicle Design Criteria SP-8000》系列中,NASA SP-8104《Structural Interaction with Transportationand Handling Systems》(结构与运输和装卸系统间的相互作用)介绍了航天器结构与运输、装卸系统间的兼容性设计准则与防护策略。值得注意的是,其中与环境的兼容性设计和防护同海运中的海洋气候环境相关。下面将介绍NASA SP-8104 中航天器与运输环境的兼容性设计的相关内容。
①航天器与运输、装卸环境兼容性设计的必要性。在运输、装卸过程中,包括暂时性储存中,航天器将一定程度地暴露于自然环境中,由此给航天器结构带来一些潜在的有害影响。因此,需要通过运输和装卸系统,或者适当的航天器结构设计,对航天器结构施加保护来避免这些有害影响。一种确定航天器在运输和装卸过程中关键性环境因素的方法是使用物流流程图。物流流程图能够详细说明运输和装卸过程中的各个阶段及与之相关的自然环境,并最终确定环境的严酷性、作用频率和各环境因素间的组合。
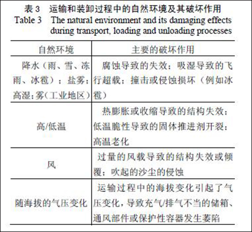
②兼容性设计中需要考虑的自然环境及其效应。表3 给出了航天器在运输过程中最经常暴露于其中的环境及其主要的破坏作用。其他的自然环境(包括太阳辐射、臭氧、沙/尘、电磁和粒子辐射、闪电和静电放电等)并不是运输和装卸过程中航天器结构的主要危害。

3)航天器与运输、装卸系统间兼容性设计的建议措施
要识别并量化航天器在运输、装卸包括暂时储存过程中遇到的自然环境因素,就要判断这些环境因素的量值是否超过了航天器对这些环境的抗力,进而决定是否需要控制或完全消除这些环境因素对航天器的影响。根据需要,这些自然环境因素及其控制方法可单独或整体考虑。表4 列出了通常需要考虑的自然环境因素及建议的防护措施。这些自然环境因素来自于沿海发射场和一些与发射场连接的船运水路。

3 结论及建议
海南发射场地处我国少有的严酷大气腐蚀性地区,未来在此发射的航天器在海运和发射场期间存在腐蚀风险。为降低、防范这些腐蚀风险,提出以下建议:
1)提高航天产品的表面处理工艺水平,提升海运和海南发射场期间产品的抗腐蚀能力。
2)加强航天产品的腐蚀控制管理。在相关原材料、元器件、零部件和工艺的选用中以及批次产品的复验中,将抗盐雾、湿热等耐腐蚀性能作为主要的验收技术要求。
3)积极开展航天器关键材料、元器件、零部件在海南气候环境下的环境适应性评价研究,逐步完善、健全我国关于航天产品腐蚀控制的技术要求、选用准则和技术标准体系。
4)对现在使用的航天器用包装箱、星(船)衣能否满足航天器在海洋运输及海南发射场期间高腐蚀性大气的防护需求,进行试验验证。
5)识别并量化航天器在海运及海南发射场期间的自然环境,评价这些环境的量值是否超过了航天器的抗力,进而决定是否需要控制或完全消除这些环境对航天器的影响。
更多关于材料方面、材料腐蚀控制、材料科普等等方面的国内外最新动态,我们网站会不断更新。希望大家一直关注国家材料腐蚀与防护科学数据中心http://www.ecorr.org